Motivation
我们从一个简单的问题开始
假如我有一张 80GB 的显卡,我想训练/推理一个 4B 的模型,我应该设置多大的 batch size 和 sequence length?
在这个 tutorial 中,我们将基于这个问题来进行思考和分析。我们将考虑更一般的问题形式:
Motivation: 在训练和推理时 LLM 所需要的内存是多少?如何进行优化内存占用?
为了回答以上问题,我们先介绍训练/推理阶段的内存计算,再针对可优化部分进行分析并介绍相应优化算法。
Background
Transformer Architecture
以 Qwen3 为例,现代 LLM 的架构包含多层 Transformer Block,其中具体的模块不同的模型可能有改动。下图是对应的模型架构

Notation
与参数量、FLOPs 计算所用记号一致;参数量 \(P\) 的推导见 LLM parameter analysis。
| 变量 | 含义 |
|---|---|
| \(P\) | number of parameters |
| \(L\) | layers |
| \(V\) | vocabulary size |
| \(d\) | hidden size |
| \(d_{\text{ff}}\) | FFN hidden size |
| \(s\) | sequence length |
| \(b\) | batch size |
| \(h\) | number of attention heads |
| \(d_h\) | attention head dimension |
Assumptions
- 若无特别说明,使用 BF16/FP16,每个参数 2 byte。
- 不使用 dropout(与现代大模型设定一致)。
- Attention 基于原始 multi-head attention.
- FFN 基于 SwiGLU.
Training Memory Analysis
Training Memory Components
训练部分的内存占用由四部分组成:
$$ \text{training\_memory} = \text{weight} + \text{activation} + \text{optimizer} + \text{gradient} $$- Weights: \(\boxed{2P}\)
- Gradients(与权重同精度): \(\boxed{2P}\)
Optimizer States
AdamW 优化器需要维护两个动量状态:
- 一阶动量 \(m_t\):\(2P\)
- 二阶动量 \(v_t\):\(2P\)
- 合计:\(2 \times 2P = \boxed{4P}\)
AdamW [2] 的更新规则如下:
$$ \begin{aligned} m_t &\leftarrow \beta_1 \cdot m_{t-1} + (1 - \beta_1) \cdot g_t \\ v_t &\leftarrow \beta_2 \cdot v_{t-1} + (1 - \beta_2) \cdot g_t^2 \\ \hat{m}_t &\leftarrow \frac{m_t}{1 - \beta_1^t}, \quad \hat{v}_t \leftarrow \frac{v_t}{1 - \beta_2^t} \\ \theta_t &\leftarrow \theta_{t-1} - \alpha \left( \frac{\hat{m}_t}{\sqrt{\hat{v}_t} + \epsilon} + \lambda \theta_{t-1} \right) \end{aligned} $$Activation
激活值是前向传播过程中计算得到的中间结果,用于在反向传播时计算梯度。
我们仅针对 linear layer 进行推导:
$$ \begin{aligned} \text{forward:} \quad & \mathbf{z}_\ell = W_\ell \mathbf{a}_{\ell-1} + b_\ell, \quad \mathbf{a}_\ell = \phi(\mathbf{z}_\ell) \\ \text{backward:} \quad & \frac{\partial \mathcal{L}}{\partial W_\ell} = \frac{\partial \mathcal{L}}{\partial \mathbf{z}_\ell} \cdot \frac{\partial \mathbf{z}_\ell}{\partial W_\ell} = \frac{\partial \mathcal{L}}{\partial \mathbf{z}_\ell} \cdot \boxed{\mathbf{a}_{\ell-1}} \end{aligned} $$可以看到,计算第 \(\ell\) 层关于 \(W_\ell\) 的梯度时需要其输入 \(\mathbf{a}_{\ell-1}\),因此训练时需保存每个模块对应的输入,也就是激活值 (activation)。
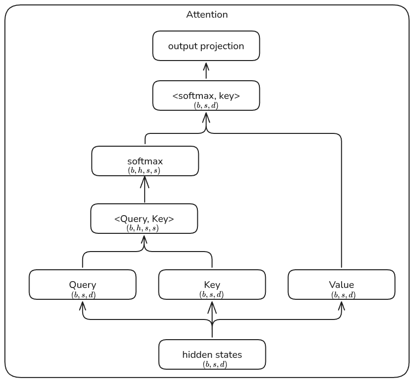
Activation — Attention
按计算图(无优化)可得需保存的激活:
- Q/K/V 投影:共享输入 → \(2bsd\)
- \(Q^\top K\):Q, K 均需保存 → \(2 \times 2bsd = 4bsd\)
- softmax 输入:\(2bhs^2\)
- weighted sum 输入:\(2bhs^2 + 2bsd\)
- output projection 输入:\(2bsd\)
Attention 合计: \(\boxed{10bsd + 4bhs^2}\)
Activation — FFN & LayerNorm
FFN(SwiGLU,assume \(d_{\text{ff}} = 4d\)):
- 第一层输入:\(2bsd\)
- SwiGLU 输入:\(2 \times d_{\text{ff}} \times d = 8bsd\)
- 第二层输入:\(2 \times d_{\text{ff}} \times d = 8bsd\)
- 合计:\(\boxed{18bsd}\)
LayerNorm:保存输入 → \(\boxed{2bsd}\)
Activation — Output
Output 包含以下组成部分:
- FinalNorm 输入:\(2bsd\)
- lm_head 输入:\(2bsd\)
- Loss 输入:\(2bsV\)
合计:\(\boxed{4bsd + 2bsV}\)
Activation — Total
将上面的结果汇总在一起,得到:
$$ \begin{aligned} \text{activation} &= L \cdot \text{transformer\_block} + \text{output} \\ &= L \cdot (\text{Pre\_Norm} + \textcolor{red}{\text{Attention}} + \text{Post\_Norm} + \text{FFN}) + \text{output} \\ &= \boxed{bs(32dL + \textcolor{red}{4hsL} + 4d + 2V)} \\ &\approx bsL(32d + \textcolor{red}{4hs}) \\ &\approx \textcolor{red}{4bs^2hL} \end{aligned} $$注:在 Qwen3 中,\(2V / 32dL \approx 6\%\),\(32dL / 4hsL \approx 2.5\%\)。
可以看到,未优化的情况下,\(\text{activation} \propto bs^2\)。这里 \(s^2\) 主要由 attention 部分产生,后续 Flash Attention 就针对这一点进行了优化。
Total Training Memory
将上面的结果进行汇总:
$$ \begin{aligned} \text{training\_memory} &= \text{weight} + \text{activation} + \text{optimizer} + \text{gradient} \\ &= 2P + bs(32dL + 4hsL + 4d + 2V) + 4P + 2P \\ &= 8P + bs(32dL + 4hsL + 4d + 2V) \quad \text{(exact)} \\ &\approx 8P + 4bs^2hL \end{aligned} $$可以看到,训练阶段的内存占用分为固定部分 (\(8P\)) 和动态部分 (\(4bs^2hL\)),动态部分主要是 attention 的缓存。
Experiments
我们分别针对 80GB 的显卡计算 Qwen3 系列模型的最高配置:
| Model | \(P\) | \(L\) | \(h\) | \(s\) | predicted \(b\) | actual \(b\) |
|---|---|---|---|---|---|---|
| Qwen3-0.6B | 0.6 | 28 | 16 | 512 | 68 | 34 |
| Qwen3-1.7B | 1.7 | 28 | 16 | 512 | 42 | 28 |
| Qwen3-4B | 4 | 36 | 32 | 512 | 16 | 12 |
| Qwen3-8B | 8.1 | 36 | 32 | 512 | 4 | 2 |
其中 predicted \(b\) 基于前面的准确公式计算得到;actual \(b\) 通过实验验证得到。注意我们这里的 prediction 没有考虑任何优化手段与其他内存开销,因此与实际值有出入。
Case Study
我们分别使用 Qwen3-4B 和 Qwen3-8B 来进行实验(\(b=1\), \(s=512\))。参考 PyTorch 显存可视化与 Snapshot 数据分析。
Inference Memory Analysis
Inference Components
Inference 阶段内存占用主要与模型参数、KV cache 两部分相关:
$$ \text{Inference\_Memory} = \text{weight} + \text{activation} + \text{KV cache} $$- Weights: \(\boxed{2P}\)
- Activations(经验值,batch size=1): \(\approx 0.4P\)(参见 transformer-math)
- KV cache:与序列长度相关,见后续分析。
KV Cache Mechanism
LLM 推理中为避免重复计算历史 token 的 key/value 而使用的空间换时间的缓存机制。
自回归时逐 token 生成,每步 attention 形式为(\(\mathbf{q}_t\) 当前 query,\(\mathbf{k}_{:,t}\) / \(\mathbf{v}_{:,t}\) 历史 K/V):
$$ \mathbf{q}_t = W_Q \mathbf{x}_t, \quad \mathbf{k}_{:,t} = W_K[\mathbf{x}_1, \ldots, \mathbf{x}_t], \quad \mathbf{v}_{:,t} = W_V[\mathbf{x}_1, \ldots, \mathbf{x}_t] $$处理下一 token \(\mathbf{x}_{t+1}\) 时只需在已有结果后追加当前步:
$$ \mathbf{k}_{:,t+1} = [\mathbf{k}_{:,t},\, W_K \mathbf{x}_{t+1}], \quad \mathbf{v}_{:,t+1} = [\mathbf{v}_{:,t},\, W_V \mathbf{x}_{t+1}] $$- 缓存前:每生成一个 token 都重新计算 → 总计算量 \(\sum_{t=1}^{s} \mathcal{O}(t) = \mathcal{O}(s^2)\)
- 缓存后:每步只算当前 token \(W_K \mathbf{x}_{t+1}\)、\(W_V \mathbf{x}_{t+1}\) → 计算量 \(\mathcal{O}(s)\)、空间占用 \(\mathcal{O}(s)\) —— 以空间换时间
KV Cache Memory
对于 multi-head attention,KV cache 的显存占用为:
$$ \text{Memory}(\text{KV cache}) = s \times 2 \times 2 \times L \times h \times d_h = \boxed{4sLhd_h} $$因子含义: \(s\) 序列长,第一个 \(2\) 为 K+V,第二个 \(2\) 为 BF16 的 2 bytes,\(L\) 层、\(h\) 头、\(d_h\) 头维度。
Remark:
- KV 占用与模型配置(\(L, h, d_h\))和序列长度 \(s\) 都有关,token 越多占用越高。
- 实际中因 page granularity、padding、fragmentation 往往略高于理论值。
- 长输出时 KV 占比会超过权重,成为推理瓶颈 → 见后续「KV Cache 优化」。
Total Inference Memory
综合前面分析,推理阶段的总内存为:
$$ \boxed{\text{Inference\_Memory} \approx 2.4P + 4sLhd_h} $$可以看到,推理阶段也由固定部分(参数量,activation)以及动态部分(KV cache)组成。
Dynamic vs. Static
由于 Qwen3 的 KV cache 计算为 \(4sLh_{kv}d_h\),而不同模型只有 \(L\) 不一样,因此对于更大的模型,KV cache 显存占用超过模型权重的上下文长度更高。
Optimization
Overview
| 阶段 | 核心方法 | 典型技术 |
|---|---|---|
| Training | 显存与效率提升 | Activation Checkpointing, Mixed Precision Training, Flash Attention, ZeRO, Pipeline/Model/Data Parallelism |
| Inference | 长序列与速度优化 | KV Cache Optimization, Paged/Radix Attention, Faster Attention, Quantization |
Mixed Precision Training
计算量大的部分用低精度,计算量小的部分用高精度。低精度参与运算,高精度避免 Overflow/Underflow。
下表是 DeepSeek-V3 [3] 使用的混合精度训练框架的显存分析:
| Precision | BF16 | FP32 | BF16 |
|---|---|---|---|
| AMP | No | Yes | Yes |
| Weights | BF16 (2) | FP32 (4) | BF16 (2) |
| Master weights | - | - | FP32 (4) |
| Gradients | BF16 (2) | FP32 (4) | BF16 (2) |
| Adam m | BF16 (2) | FP32 (4) | FP32 (4) |
| Adam v | BF16 (2) | FP32 (4) | FP32 (4) |
| Static total (bytes/param) | 8 | 16 | 16 |
Remark:
- BF16 (w/ AMP) 与 FP32 (w/ AMP) 的静态显存占用相同,但 BF16 (w/ AMP) 的动态显存占用更低。
- 主流框架基本都使用了 BF16/FP8 (w/ AMP) 的训练方式。
ZeRO
将 optimizer states / gradients / weights 按不同 GPU 切片存储,需要参与计算时再 all-gather 整合成完整参数。这样每张卡只需维护自己负责的一部分,大幅降低单卡显存需求 [4]。
ZeRO Stages:
- ZeRO-1:shard optimizer states
- ZeRO-2:shard optimizer states + gradients
- ZeRO-3:shard all
ZeRO-3 可极大降低单卡显存上限,但通信量也会提高。
Model Parallelism
将模型切分到不同的 GPU 上,计算时,先 dispatch,再执行计算,最后通过 all-gather 等操作得到最终结果 [5]。切分方式包括 PP (Pipeline Parallelism)、TP (Tensor Parallelism)、EP (Expert Parallelism) 等。
$$ \text{Training\_Memory} = \frac{\text{Memory}(\text{weight})}{\text{PP degree} \times \text{TP degree}} $$结合 ZeRO-1 与 Model Parallelism 时(activation 中与 TP 相关的部分按 TP degree 缩减):
$$ \text{Memory}_{\text{train}} \approx \frac{\text{weight}}{\text{PP} \times \text{TP}} + \frac{\text{activation}}{\text{TP}} + \frac{\text{optimizer}}{\#\text{GPUs}} + \frac{\text{gradient}}{\text{PP}} $$Activation Checkpointing
在反向传播时,重新计算所需的输入,来达到以时间换空间的目的 [6]。
| No ckpt | Selective ckpt | Full ckpt | |
|---|---|---|---|
| memory | 很高 | 中等 | 很低 \(\sim 2bsd\) |
| extra compute | 无 | 中等 | 很高 \(\sim 2Pbs\) |
实践中常结合 model parallelism 与 selective checkpointing 来实现 trade-off。
Flash Attention
通过将 Attention 的计算进行分块,来提高内存访问效率以及降低反向传播时所需要的 activation 大小 [7]。
Flash Attention 通过 tiling 与 online-softmax 降低该部分显存并提升效率(详见 notes on Flash Attention)。这样 attention 部分的显存就由 \(\text{activation} \propto bs^2\) 降低到了 \(\text{activation} \propto bs\)。
Theorem: Flash Attention 输出 \(O = \text{softmax}(QK^T)V\)(correctness)。其时间复杂度为 \(\mathcal{O}(s^2 d)\),空间复杂度为 \(\mathcal{O}(s)\)(memory savings)。
KV Cache Optimization
$$ \text{Memory}(\text{KV cache}) = s \times 2 \times 2 \times L \times h \times d_h $$针对公式中各因子的优化方向 [8]:
- \(s\): KV cache compression, eviction, selection
- \(2\) (bytes): KV cache quantization
- \(2\) (K+V): key-value sharing, MLA [9]
- \(h \times d_h\): MQA [10], GQA [11], MLA
Weight Quantization
使用低精度来表示高精度数值的方法,来减少内存占用/提高计算效率。
| 量化时机 | 代表性工作 |
|---|---|
| 训练后量化 (PTQ) | GPTQ [12], AWQ [13], SmoothQuant [14], GGUF [15] |
| 量化感知训练 (QAT) | LLM-QAT [16], PEQA [17] |
Activation Offloading
将一部分参数/优化器状态/激活值等存储到 CPU 上,需要的时候再加载到 GPU 上。
| Offloading 场景 | 代表性工作 |
|---|---|
| 训练阶段 Offloading | ZeRO-Offload [18] / ZeRO-Infinity, FSDP [19] CPU Offload |
| 推理阶段 Offloading | FlexGen [20], vLLM [21] KV Cache Offload |
| MoE Offloading | KTransformers [22], DeepSpeed-MoE [23] |
Real Systems
Training Frameworks
| Framework | Memory Optimizations |
|---|---|
| Megatron-LM [5] | TP, SP, Activation Checkpointing |
| DeepSpeed [24] | ZeRO-1/2/3, CPU/NVMe Offload, Activation Checkpointing |
| FSDP [19] | Full parameter sharding, Gradient sharding, CPU Offload |
| Colossal-AI [25] | ZeRO, TP, PP, Activation Checkpointing |
Inference Frameworks
| Framework | Key Techniques | Memory Optimizations |
|---|---|---|
| vLLM [21] | Paged Attention | KV cache paging, Continuous batching |
| SGLang [26] | Radix Attention | KV cache reuse, Efficient scheduling |
| TensorRT-LLM [27] | Kernel fusion | Weight quantization, KV cache optimization |
Conclusion
Takeaway
| Components | Training | Inference | Optimization |
|---|---|---|---|
| weights | \(2P\) | \(2P\) | quantization |
| optimizer states | \(4P\) | 0 | ZeRO, offloading |
| gradients | \(2P\) | 0 | ZeRO |
| activations | \(\sim 4Lhs^2b\) | \(\sim 0.4P\) | ckpt, offloading, flash attention |
| KV cache | 0 | \(4sLhd_h\) | KV optimization, attention |
| TOTAL | \(8P + 4Lhs^2b\) | \(2.4P + 4sLhd_h\) |
- 训练:瓶颈主要在激活值(随 batch size / 序列长度线性增长)。
- 推理:瓶颈主要在 KV Cache(随序列长度增长)。
Future Directions
- More efficient architecture (attention, MoE).
- Scalable training/inference framework.
- Software-hardware co-design algorithms.
References
- An Yang et al., “Qwen3 Technical Report,” arXiv:2505.09388, 2025.
- Ilya Loshchilov and Frank Hutter, “Decoupled Weight Decay Regularization,” arXiv:1711.05101, 2019.
- DeepSeek-AI, “DeepSeek-V3 Technical Report,” arXiv:2412.19437, 2025.
- Samyam Rajbhandari et al., “ZeRO: Memory Optimizations Toward Training Trillion Parameter Models,” arXiv:1910.02054, 2020.
- Mohammad Shoeybi et al., “Megatron-LM: Training Multi-Billion Parameter Language Models Using Model Parallelism,” arXiv:1909.08053, 2020.
- Vijay Korthikanti et al., “Reducing Activation Recomputation in Large Transformer Models,” arXiv:2205.05198, 2022.
- Tri Dao et al., “FlashAttention: Fast and Memory-Efficient Exact Attention with IO-Awareness,” arXiv:2205.14135, 2022.
- Haoyang Li et al., “A Survey on Large Language Model Acceleration based on KV Cache Management,” arXiv:2412.19442, 2025.
- DeepSeek-AI, “DeepSeek-V2: A Strong, Economical, and Efficient Mixture-of-Experts Language Model,” arXiv:2405.04434, 2024.
- Noam Shazeer, “Fast Transformer Decoding: One Write-Head is All You Need,” arXiv:1911.02150, 2019.
- Joshua Ainslie et al., “GQA: Training Generalized Multi-Query Transformer Models from Multi-Head Checkpoints,” arXiv:2305.13245, 2023.
- Elias Frantar et al., “GPTQ: Accurate Post-Training Quantization for Generative Pre-trained Transformers,” arXiv:2210.17323, 2023.
- Ji Lin et al., “AWQ: Activation-aware Weight Quantization for LLM Compression and Acceleration,” arXiv:2306.00978, 2024.
- Guangxuan Xiao et al., “SmoothQuant: Accurate and Efficient Post-Training Quantization for Large Language Models,” arXiv:2211.10438, 2024.
- Georgi Gerganov, “ggml: Tensor library for machine learning,” GitHub, 2023.
- Zechun Liu et al., “LLM-QAT: Data-Free Quantization Aware Training for Large Language Models,” arXiv:2305.17888, 2023.
- Jeonghoon Kim et al., “Memory-Efficient Fine-Tuning of Compressed Large Language Models via sub-4-bit Integer Quantization,” arXiv:2305.14152, 2023.
- Jie Ren et al., “ZeRO-Offload: Democratizing Billion-Scale Model Training,” arXiv:2101.06840, 2021.
- Yanli Zhao et al., “PyTorch FSDP: Experiences on Scaling Fully Sharded Data Parallel,” arXiv:2304.11277, 2023.
- Ying Sheng et al., “FlexGen: High-Throughput Generative Inference of Large Language Models with a Single GPU,” arXiv:2303.06865, 2023.
- Woosuk Kwon et al., “Efficient Memory Management for Large Language Model Serving with PagedAttention,” SOSP, 2023.
- Hongtao Chen et al., “KTransformers: Unleashing the Full Potential of CPU/GPU Hybrid Inference for MoE Models,” SOSP, 2025.
- Samyam Rajbhandari et al., “DeepSpeed-MoE: Advancing Mixture-of-Experts Inference and Training to Power Next-Generation AI Scale,” arXiv:2201.05596, 2022.
- Jeff Rasley et al., “DeepSpeed: System Optimizations Enable Training Deep Learning Models with Over 100 Billion Parameters,” KDD, 2020.
- Shenggui Li et al., “Colossal-AI: A Unified Deep Learning System For Large-Scale Parallel Training,” ICPP, 2023.
- Lianmin Zheng et al., “SGLang: Efficient Execution of Structured Language Model Programs,” NeurIPS, 2024.
- NVIDIA Corporation, “TensorRT-LLM: A TensorRT Toolset for Optimizing LLM Inference,” GitHub, 2023.